尊敬的家长、亲爱的同学:
目前,国内针对“新型冠状病毒感染的肺炎疫情”有关防控正积极采取措施。根据《常州市体育局关于做好新型冠状病毒感染肺炎疫情防控工作的通知》《常州市教育局关于进一步做好新型冠状病毒感染的肺炎防控工作的通知》,结合我校实际情况,现就学生家庭假期健康生活,我们给出系列化的指导,希望广大学生及家长积极行动,配合落实!
了解疫情
新型冠状病毒是以前从未在人体中发现的冠状病毒新毒株。世界卫生组织将本次发现的新型冠状病毒命名为“2019-nCoV”,即2019新型冠状病毒。国家卫健委高级别专家组组长、中国工程院院士、国家呼吸系统疾病临床医学研究中心主任钟南山表示,已确认出现人传人的传染,也证实了有医务人员感染。
人感染了冠状病毒后常见体征有呼吸道症状、发热、咳嗽、气促和呼吸困难等。在较严重病例中,感染可导致肺炎、严重急性呼吸综合征、肾衰竭,甚至死亡。
科学防御
1、避免前往人群密集的公共场所。避免接触发热呼吸道感染病人,如需接触时要佩戴口罩。
2、勤洗手。尤其在手被呼吸道分泌物污染时、触摸过公共设施后、照顾发热呼吸道感染或呕吐腹泻病人后、探访医院后、处理被污染的物品以及接触动物、动物饲料或动物粪便后。
3、不要随地吐痰。打喷嚏或咳嗽时用纸巾或袖肘遮住口、鼻。
4、加强锻炼,规律作息,保持室内空气流通。
勇于担当
抗击疫情是每个人的责任,请你做一名勇于担当的体校人。
1、关注官方媒体发布的新型冠状病毒感染的肺炎防控知识,不恐慌、不信谣、不传谣。非必要,不外出,最大限度降低疫情扩散风险。
2、春节期间返乡或近期曾外出旅游的家庭成员,务必遵守疫情防控规定的要求,做好包括返程交通工具在内的卫生防疫工作。
3、凡家庭成员从湖北省返程或与湖北省相关人员有过密切接触者,必须向班主任报备,并且及时与居住地社区委员会相关部门联系,自觉居家医学观察14天,监测健康状况。
4、至开学前,若有“与湖北省接触”、“去往其他省市”、“被医学隔离或确诊”等情况的,请及时告知学校。
5、高度重视家庭成员的身体健康状况,注意饮食安全,注意体温观测,勤锻炼强体质,切实做好自我保护。如发现家人有发热(腋下温度≥37.3°)、感冒、乏力、干咳、逐渐出现呼吸困难等症状须及时到定点发热门诊进行就诊、排查。
6、开学前,任何学生、教师不得提前返校。情况特殊必须返校的人员,必须由学校批准,并报送上级部门备案,一旦发现违规提前返校,必将严肃处理。
停课不停学
1、开学时间由原定的2月10日暂延至2月17日,如有变化,另行告知。
2、合理安排假期生活,科学规划时间,保质保量完成所有假期作业。
3、停课不停学,不停教。为了缓解因下学期教学时长缩短带来的教学进度紧张等问题,我们全体教师行动起来,精心设计了下学期内容中适合学生自主学习的内容,充分利用国家、省市公共教学资源,引进优质课程资源,结合我校实际情况,构建丰富多样,可供选择的多层次网络学习体系,确保延期开学期间“离校不离教,延期不延学”,满足我校学生需求。
请大家根据学习任务合理利用时间,充分利用好微信群、QQ群等网络资源,根据班级要求及时打卡,在保证自主学习的过程中提升自己探索、获得知识的能力。
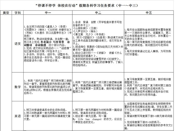
附:各学科自主学习具体要求
详见EXCEL表(点击“停课不停训 学科任务布置汇总表”即可下载查看表格原件)



资源链接:
1、2月3日起,中国教育电视台《同上一堂课》节目将从每周一至周五8:00——9:00在中国教育电视台一频道(CETV1)开播,中国教育电视台《长安书院》APP和中国教育网络电视台均可同步收看。
2、2月17日起,中国教育电视台四频道(CETV4)将播出义务教育阶段语文、数学、外语等重点学科的课程内容辅导,同时播出“直播课堂”聘请名师为今年将参加中考、高考的同学进行知识串讲,为考生答疑解惑。
3、2月3日起,凤凰易学将开放每册教材的第一、第二单元(或章节)内容,关注“凤凰易学”微信公众号,点击电子课本即可。
4、关注“江苏省名师空中课堂”微信公众号,2月8日起,将陆续上线一批优质课程资源,针对初、高中毕业年级,省教研室组织了众多名师线上教学、答疑。其他年级的课程,可使用有线端的“中高考”、“空中微课”和网络端的“点播课程”等进行自主学习。
5、中职学生登陆“爱课程”学习资源平台,或者下载“爱课程”APP,各类教学资源免费学习。
6、2月5日起江苏职教“现代云课堂”将陆续开放,中专部学生可以根据老师提供的“一人一账号”点击进入,获得语数外等电子教材进行阅读,同时还可以观看到相关的教学资源,你也可以通过语音、文本、图片等形式记录学习心得体会;
7、“青果在线”平台网址:http://www.iqingguo.cn/home
8、“教学新视野(微学习)”平台网址:http://weike.czerc.com/
9、2020年春学期江苏省中小学语音学习系统:http://fh.yyxx.edu.cn
手机、平板移动端:通过在应用商城里搜索“江苏语音学习系统”下载APP
10、学习强国APP——“教育”——“大课堂”——“在家学习”中打开“更多”——学而思网课,选择相应学段,进行各科同步学习。
11、洋葱数学APP
停课不停练
训练要求:
受新型冠状病毒疫情传播影响,上级部门明确通知,推迟春学期开学时间,针对我们运动学校学生承担省运会任务的特殊情况,结合教育主管部门提出的停课不停学的要求,鉴于寒假期间各组都布置了假期训练任务,并通过微信、QQ等平台指导监督队员放假期间的训练情况;现就假期延长期间,务必请我们教练员、运动员继续做好停课不停练的相关工作,用运动训练增强抵抗力提高防疫能力。请同学们充分利用居家条件,每天进行不少于一个半小时的体能素质训练,为开学后尽快投入正常训练,缩短恢复时间打好基础。要求各位教练员通过本组的微信群或QQ群积极与家长和队员沟通,制定每天的训练计划,请家长监督孩子训练,并拍摄微视频发至群里或教练,教练员每天要通过微信或QQ群指导队员训练并给予点评总结。
请全体教练员高度重视,抓好落实假期延长期间停课不停练的工作,让我们齐抓共管,在打赢防控疫情阻击战的同时,保持提高全体队员的训练水平,为接下来的备战工作打好坚实基础!
做好新型肺炎疫情防控工作,关系到广大人们群众身体健康和生命安全,希望广大学生、家长们能科学防范、规律作息、共克时艰,守护我们的健康校园,打赢疫情攻坚战。
江苏省常州体育运动学校
常州市延陵中学
|